
1. 项目目标
支付中心架构将各业务的公共交易、支付、财务等沉淀到支付中心,并主要解决了以下三个主要问题:
建立基础订单、支付、财务统一体系,抽象和封装公共处理逻辑,形成统一的基础服务,降低业务的接入成本及重复研发成本;
构建安全、稳定、可扩展的系统,为业务的快速发展和创新需求提供基础支撑,解决业务「快」和支付「稳」之间的矛盾;
沉淀核心交易数据,同时为应用端、物业公司、用户提供数据支撑。
2. 具体调用流程
在目标的指导下,我向集采、O2O、收费易三个项目组的相关开发咨询了业务逻辑,再结合我们自己的业务场景调整了支付中心调用流程和两个注意点。
首先,我们来看一下支付中心的调用过程。
业务系统、支付中心和第三方通道的交互流程图如下:
各系统交互流程为:
物业公司开通第三方支付渠道商户,并获取第三方支付参数;
物业公司将第三方支付参数提供给支付中心,开通商户号、开通支付渠道、获取商户标识和支付标识;
物业公司将商户标识和支付标识提供给应用端;
至此,物业公司注册流程完毕,接下来是支付流程;
应用端使用物业公司提供的商户标识和支付标识,以及必备的支付订单号,支付金额、调起方式,上送至支付中心;
支付中心将获取的标识解析到对应的参数,并整合应用端的请求参数,向第三方支付发起支付,并获取支付发起的结果;
支付中心将发起结果整合后直接返回给应用端,注意,这里只是这个请求是否发起成功的通知,并不是最终支付结果的通知。
第三方支付调起用户的支付或者跳转收银台页面、小程序调起用户支付进行支付,第三方支付获取到用户的支付结果之后。回调通知支付中心;
支付中心处理数据,并回调通知应用端;
应用端处理订单信息,并开始订单、通知用户。
注意:
2.1 订单号问题
问题起因:有些应用系统使用订单号上传,有些使用自己系统中的流水号上传并发起支付。
所以这里设计如下:
应用系统上送的无论是订单号还是流水号,支付中心都不直接使用,而是进行记录,并重新生成一个唯一的流水号上送第三方支付;
第三方支付会在校验参数成功确认支付发起成功后,再返回由第三方支付生成的流水号,用于以后的账单查询、对账、退款等功能;
支付中心会保存三个流水、订单号,方便以后调用、查询;
在收到第三方支付的调用返回时,支付中心会重组调用返回参数,将应用上送的订单号。支付中心生成的唯一流水号,第三方支付返回的流水号,一并返回应用端,建议应用端都进行保留。
2.2 使用哪个号进行退款的问题
这里设计为:
使用支付中心流水号判定使用哪一笔订单退款;
上送了支付中心生成的流水号后,根据流水号和商户标识以及支付标识检索出来的结果进行退款。退款金额不可超过该笔流水号支付的金额;
应用端可以根据业务需求自行选择退款方式,支付中心只做和流水号相关的退款。
2.3 有关收银台
现在有些第三方支付存在自己的收银台,有的没有。所以支付中心必须有自己的收银台,但同时如果第三方支付存在已有收银台也没有必要跳转两次。
所以这里的逻辑设计为:
如果第三方存在必须跳转的收银台,使用第三方收银台。其余情况直接使用支付中心收银台。
3. 支付中心架构设计
目前的系统功能整体架构如下:
如图所示,从架构上主要分为四个大模块:
支付中心后台:主要是账号管理相关,物业公司的开户开通支付等提供支持;
支付消息:主要是用于对应用端进行通知;
交易核心:用来支撑整个系统的基础交易核心,参数组装发起、返回数据的处理、异常的处理和通知等;
渠道网关:解析应用端发送过来的请求,证书白名单的设置和使用,第三方api的调用等。
3.1 支付中心后台
收银台
3.2 渠道网关
支付账户管理
物业公司选择自己所需的支付渠道进行开通;
用户选择自己倾向的支付方式;
最后请求中由支付中心处理,收入对应的收款账户。
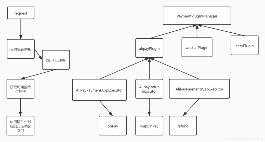
request 解析器
一个请求在进入 request 解析器之后:
首先解析支付标识,决定使用哪个支付插件(alipayPlugin、wechatPlugin、easyPlugin);
其次解析调起方式(小程序、PC、APP);
获取可用的支付插件(alipaypaymentappexecutor、xxxexecutor);
最后选择方法(onpay waponpay refund)。
3.3 交易核心
交易核心的数据库设计
分账资金流向
4. 目前预见的可能的问题
数据监控
出现数据异常,或者报错,及时在钉钉群里通知。
数据一致性问题
咱们的系统打算暂时只做一个模块,应用端可以到支付中心来同步数据。
稳定性问题,第三方支付不够稳定
主要是用户可能会用微信支付失败,又用支付宝支付。
这个需要应用端进行监控,支付中心对于提供的不同订单号会实时发起支付。同一订单号,连续发起两次之间间隔不超过 15 秒。
转自:fadεy
链接:blog.csdn.net/liuzhirou1/article/details/117649569
- EOF -
1、我心目中的支付宝架构
2、高并发下如何保证接口的幂等性
3、钱被扣走了,但是订单却未成功!支付掉单异常最全解决方案
看完本文有收获?请转发分享给更多人
关注「ImportNew」,提升Java技能
点赞和在看就是最大的支持❤️